Добро пожаловать, Гость
Логин: Пароль: Запомнить меня

ТЕМА: Самодельные ламповые усилители (Hand Made).

Самодельные ламповые усилители (Hand Made). 31 Май 2017 09:31 #6803

Читать устал...признаюсь))) Скажу главное. Идея бредовая, делать колонки по принципу комбика. Все вибрации от динамиков, будут передаваться на лампы. Это лишний источник искажений. В остальном нужно разговаривать и подходить исходя из выбранной схемы.
Если озаботится боль мень приличным трансформатором и чувствительными динамиками, то можно начинать с SE. PP хорош по своему. По любому, бесплатно не получится.

P.S. Да...ещё , мне сложно понимать о ваших предпочтениях в музыке, но ламповый унч и сабвуфер, это на мое ИМХо, моветон.
Рад помочь...!!!
Последнее редактирование: 31 Май 2017 09:42 от Добрый Дедушка.
Администратор запретил публиковать записи.

Самодельные ламповые усилители (Hand Made). 31 Май 2017 14:06 #6804

  • beltolik
  • beltolik аватар
  • Вне сайта
  • Новый участник
  • Сообщений: 3
Бесплатно хорошо не бывает :)
Добрый дедушка, я начинаю собирать детали на вашу схему SE на 6П6С и 6Н9С. Что рациональнее применить вместо двойного триода для моно? Или не мудрить, пусть юзается половинка...
Администратор запретил публиковать записи.

Самодельные ламповые усилители (Hand Made). 31 Май 2017 14:09 #6805

  • etlik
  • etlik аватар
  • Вне сайта
  • Диспетчер
  • Сообщений: 657
beltolik пишет:
Бесплатно хорошо не бывает :)
Добрый дедушка, я начинаю собирать детали на вашу схему SE на 6П6С и 6Н9С. Что рациональнее применить вместо двойного триода для моно? Или не мудрить, пусть юзается половинка...
В одном канале одну половинку подключить в другом другую. потом можно будет менять местами. чем плохо? :tea:
Всё будет хорошо!
Администратор запретил публиковать записи.

Самодельные ламповые усилители (Hand Made). 31 Май 2017 14:25 #6806

  • beltolik
  • beltolik аватар
  • Вне сайта
  • Новый участник
  • Сообщений: 3
Потому что планируются моноблоки, двойное моно.
Администратор запретил публиковать записи.

Самодельные ламповые усилители (Hand Made). 31 Май 2017 14:52 #6807

  • etlik
  • etlik аватар
  • Вне сайта
  • Диспетчер
  • Сообщений: 657
beltolik пишет:
Потому что планируются моноблоки, двойное моно.
Вы меня не поняли по лампе на каждый канал. Одно другого не исключает разносите хоть в разные комнаты.
Всё будет хорошо!
Администратор запретил публиковать записи.

Самодельные ламповые усилители (Hand Made). 31 Май 2017 20:13 #6808

beltolik пишет:
Бесплатно хорошо не бывает :)
Добрый дедушка, я начинаю собирать детали на вашу схему SE на 6П6С и 6Н9С. Что рациональнее применить вместо двойного триода для моно? Или не мудрить, пусть юзается половинка...

Схема то она, Народная))) Нет смысла ее в моноблоки раскидывать.
Рад помочь...!!!
Администратор запретил публиковать записи.

Самодельные ламповые усилители (Hand Made). 02 Июнь 2017 22:54 #6814

Проект закончен.
Image00004_2017-06-02.jpg


Image00006_2017-06-02.jpg


Image00005_2017-06-02.jpg


Image00002_2017-06-02.jpg
Рад помочь...!!!
Администратор запретил публиковать записи.

Самодельные ламповые усилители (Hand Made). 02 Июнь 2017 23:14 #6815

  • etlik
  • etlik аватар
  • Вне сайта
  • Диспетчер
  • Сообщений: 657
красиво получилось
Всё будет хорошо!
Администратор запретил публиковать записи.

Самодельные ламповые усилители (Hand Made). 12 Июнь 2023 11:56 #9424

  • Ferum
  • Ferum аватар
  • Вне сайта
  • Новый участник
  • Сообщений: 2
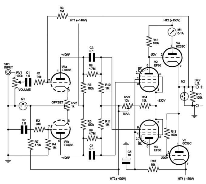
собрал макет усилителя на 6с33с(OTL), автор Тим Меллоу, Все сделал точно по схеме.
на нагрузку прет около 6 В переменки (среднеквадратичного) частотой 70 кН. И сигнал странной формы (какая-то масть червей) не могу понять, что и откуда. Схему перепроверил не один раз. Ошибок не выявил. Нагрузку на выходе с имитировал резистором 8 Ом 100 Вт, горячий как утюг. Ошибок не выявил. Это не первый мой УНЧ, но подобного не случалось, схемы правда другие были. Буду при много благодарен, если подскажете, в чем подвох. Со всеми напряжениями тоже более-менее, но большой стабильности нет. При каждом последующем включении они не намного отличаются от показаний при предыдущем включении +-.
Вложения:
Администратор запретил публиковать записи.

Самодельные ламповые усилители (Hand Made). 12 Июнь 2023 22:15 #9425

  • Ferum
  • Ferum аватар
  • Вне сайта
  • Новый участник
  • Сообщений: 2
собрал макет усилителя на 6с33с(OTL), автор Тим Меллоу, Все сделал точно по схеме.
на нагрузку прет около 6 В переменки (среднеквадратичного) частотой 70 кН. И сигнал странной формы (какая-то масть червей) не могу понять, что и откуда. Схему перепроверил не один раз. Ошибок не выявил. Нагрузку на выходе с имитировал резистором 8 Ом 100 Вт, горячий как утюг. Ошибок не выявил. Это не первый мой УНЧ, но подобного не случалось, схемы правда другие были. Буду при много благодарен, если подскажете, в чем подвох. Со всеми напряжениями тоже более-менее, но большой стабильности нет. При каждом последующем включении они не намного отличаются от показаний при предыдущем включении +-.
Администратор запретил публиковать записи.

Дни рождения

В ближайшее время дней рождения нет :(. Но это не повод расстраиваться :)
Время создания страницы: 0.276 секунд
Белорусский рейтинг MyMinsk.com Каталог TUT.BY Каталог белорусских сайтов Счетчик посещений сайта Яндекс.Метрика