Добро пожаловать, Гость
Логин: Пароль: Запомнить меня

ТЕМА: Самодельные ламповые усилители (Hand Made).

Самодельные ламповые усилители (Hand Made). 20 Апр 2015 23:01 #3636

  • etlik
  • etlik аватар
  • Вне сайта
  • Диспетчер
  • Сообщений: 596
трансформаторы те для SE играют они очень прилично.
По ходу творения фотки выкладывайте.
Всё будет хорошо!
Администратор запретил публиковать записи.

Самодельные ламповые усилители (Hand Made). 21 Апр 2015 06:54 #3638

  • scorpic
  • scorpic аватар
  • Вне сайта
  • Живу я здесь
  • Сообщений: 1090
Будем выкладывать :rem: :tea: :rem: :tea: :rem: :whistle:
Администратор запретил публиковать записи.

Самодельные ламповые усилители (Hand Made). 21 Апр 2015 21:56 #3646

  • scorpic
  • scorpic аватар
  • Вне сайта
  • Живу я здесь
  • Сообщений: 1090
Процесс пошел,методом далеко ненаучного тыка удалось скрестить трансформаторный БП от Урал-114 с двумя платами УНЧ соответственно одна от Урал-114 другая от Романтики 105...
На удивление полет нормальный,лампы все светятся,искр не замечено,трансформатор БП не греется...
К извлечению звука перейдем завтра,о результате пренепременно сообщу(может и с фото :) ) :cry:
Администратор запретил публиковать записи.

Самодельные ламповые усилители (Hand Made). 21 Апр 2015 21:58 #3648

  • Siola
  • Siola аватар
  • Вне сайта
  • Живу я здесь
  • Сообщений: 670
УжжжАс!!!
Какие приборы имеем?
Приземлился тут! И окончательно...
Администратор запретил публиковать записи.

Самодельные ламповые усилители (Hand Made). 21 Апр 2015 22:04 #3649

  • scorpic
  • scorpic аватар
  • Вне сайта
  • Живу я здесь
  • Сообщений: 1090
Олег! Я всего лишь монтажник РЭА и приборов плюс вызальщик схемных жгутов...это у Вас гуру приборы,а тут "метод ненаучного тыка" :cheer:
Творчество у нас,творчество :S
Администратор запретил публиковать записи.

Самодельные ламповые усилители (Hand Made). 21 Апр 2015 22:12 #3650

  • Siola
  • Siola аватар
  • Вне сайта
  • Живу я здесь
  • Сообщений: 670
Тезка... могу Вас огорчить.
Либо угробите лампы, либо еще что.
Прежде, чем что-то "пихать" в схемы, обзаведитесь хотя-бы ламповым или высокоомным вольтметром и осциллографом!
Не шучу.
Приземлился тут! И окончательно...
Последнее редактирование: 21 Апр 2015 22:13 от Siola.
Администратор запретил публиковать записи.

Самодельные ламповые усилители (Hand Made). 21 Апр 2015 22:15 #3651

  • scorpic
  • scorpic аватар
  • Вне сайта
  • Живу я здесь
  • Сообщений: 1090
Тезка!
У меня мультиметр есть ...стрелочный...
А улыбнуться :cheer:
Администратор запретил публиковать записи.

Самодельные ламповые усилители (Hand Made). 21 Апр 2015 22:25 #3653

  • Siola
  • Siola аватар
  • Вне сайта
  • Живу я здесь
  • Сообщений: 670
scorpic пишет:
А улыбнуться :cheer:
Не вопрос!!!
Приземлился тут! И окончательно...
Последнее редактирование: 21 Апр 2015 22:38 от Siola.
Администратор запретил публиковать записи.

Самодельные ламповые усилители (Hand Made). 21 Апр 2015 22:27 #3654

  • scorpic
  • scorpic аватар
  • Вне сайта
  • Живу я здесь
  • Сообщений: 1090
:beer: :beer: :vodka: :party:
Администратор запретил публиковать записи.

Самодельные ламповые усилители (Hand Made). 21 Апр 2015 22:40 #3656

  • Siola
  • Siola аватар
  • Вне сайта
  • Живу я здесь
  • Сообщений: 670
Приземлился тут! И окончательно...
Администратор запретил публиковать записи.

Самодельные ламповые усилители (Hand Made). 21 Апр 2015 22:49 #3658

  • scorpic
  • scorpic аватар
  • Вне сайта
  • Живу я здесь
  • Сообщений: 1090
Какие то они тощие :cheer:
Администратор запретил публиковать записи.

Самодельные ламповые усилители (Hand Made). 21 Апр 2015 22:56 #3659

  • Siola
  • Siola аватар
  • Вне сайта
  • Живу я здесь
  • Сообщений: 670
scorpic пишет:
Какие то они тощие :cheer:
В точку! Так и подумал, что так и скажешь :cheer: !
Ничего, "кость" от тощих болеть у нас с тобой не будет :lol: .
Приземлился тут! И окончательно...
Последнее редактирование: 21 Апр 2015 22:56 от Siola.
Администратор запретил публиковать записи.

Самодельные ламповые усилители (Hand Made). 21 Апр 2015 22:58 #3660

  • scorpic
  • scorpic аватар
  • Вне сайта
  • Живу я здесь
  • Сообщений: 1090
Зришь в корень :party:
Администратор запретил публиковать записи.

Самодельные ламповые усилители (Hand Made). 21 Апр 2015 23:03 #3663

  • Siola
  • Siola аватар
  • Вне сайта
  • Живу я здесь
  • Сообщений: 670
scorpic пишет:
Зришь в корень :party:
:cheer:
Олежа, нам с тобой "уготовано" от Админа... :cheer: .
Заканчиваем,
.
Приземлился тут! И окончательно...
Последнее редактирование: 21 Апр 2015 23:08 от Siola. Причина: Поправил ссылку.
Администратор запретил публиковать записи.

Самодельные ламповые усилители (Hand Made). 21 Апр 2015 23:04 #3664

  • scorpic
  • scorpic аватар
  • Вне сайта
  • Живу я здесь
  • Сообщений: 1090
Ссылка корявая :zh:
Администратор запретил публиковать записи.

Самодельные ламповые усилители (Hand Made). 21 Апр 2015 23:07 #3665

  • Siola
  • Siola аватар
  • Вне сайта
  • Живу я здесь
  • Сообщений: 670
Сделал. Вставляется плохо, редактирую...
Но заканчиваем. Отдохнули, но тему не портим.
:beer:
Приземлился тут! И окончательно...
Администратор запретил публиковать записи.

Самодельные ламповые усилители (Hand Made). 22 Апр 2015 06:45 #3667

  • etlik
  • etlik аватар
  • Вне сайта
  • Диспетчер
  • Сообщений: 596
ну что, вижу процесс пошёл и это радует!
Всё будет хорошо!
Администратор запретил публиковать записи.

Самодельные ламповые усилители (Hand Made). 22 Апр 2015 22:03 #3682

  • scorpic
  • scorpic аватар
  • Вне сайта
  • Живу я здесь
  • Сообщений: 1090
Пошел,пошел!
А где свободного времечка прикупить :ohmy:
Администратор запретил публиковать записи.

Самодельные ламповые усилители (Hand Made). 22 Апр 2015 22:46 #3684

  • etlik
  • etlik аватар
  • Вне сайта
  • Диспетчер
  • Сообщений: 596
scorpic пишет:
Пошел,пошел!
А где свободного времечка прикупить :ohmy:
Если хобби мешает работе, бросить нафиг, такую работу :party:
Всё будет хорошо!
Последнее редактирование: 22 Апр 2015 22:46 от etlik.
Администратор запретил публиковать записи.

Самодельные ламповые усилители (Hand Made). 23 Апр 2015 08:01 #3687

  • scorpic
  • scorpic аватар
  • Вне сайта
  • Живу я здесь
  • Сообщений: 1090
etlik пишет:
scorpic пишет:
Пошел,пошел!
А где свободного времечка прикупить :ohmy:
Если хобби мешает работе, бросить нафиг, такую работу :party:
А кто мою машину бензином поить будет? :drunk:
Администратор запретил публиковать записи.

Самодельные ламповые усилители (Hand Made). 23 Апр 2015 19:03 #3690

  • Siola
  • Siola аватар
  • Вне сайта
  • Живу я здесь
  • Сообщений: 670
scorpic пишет:
А кто мою машину бензином поить будет? :drunk:
Обама...
Приземлился тут! И окончательно...
Администратор запретил публиковать записи.

Самодельные ламповые усилители (Hand Made). 02 Май 2015 21:34 #3805

  • scorpic
  • scorpic аватар
  • Вне сайта
  • Живу я здесь
  • Сообщений: 1090
Изучил все что смог... :ohmy:
Вопросов больше чем ответов... :ohmy:
Понял,что в этой теме трижды поверишь в бога и пять раз станешь атеистом...
Думаю надо выбрать концепцию,схему...и начинать после эскиза с шасси :blush:
Администратор запретил публиковать записи.

Самодельные ламповые усилители (Hand Made). 02 Май 2015 22:02 #3812

  • etlik
  • etlik аватар
  • Вне сайта
  • Диспетчер
  • Сообщений: 596
изучить всё невозможно конечно, хотя бы понять общую политику.
Всё будет хорошо!
Администратор запретил публиковать записи.

Самодельные ламповые усилители (Hand Made). 02 Май 2015 22:11 #3813

  • scorpic
  • scorpic аватар
  • Вне сайта
  • Живу я здесь
  • Сообщений: 1090
Приветствую!
Общая политика была,получить звук...получили...
Охфигели и ушли в нирвану...
Хуфигея дальше нарыл ишо одного зверя,типа гитарного на 6П3С-Е...
Монстр...
70 см в ширь и 25 кг весу,хвигеем дальше...
Хочется штоб и для интеръера подошел...
Вот и Хуфигеем дальшее...
А он гад типа на два канала,а как из него стерео сделать?
Вот тут и Буша и Клинтона вспомнил :lol:
Администратор запретил публиковать записи.

Самодельные ламповые усилители (Hand Made). 02 Май 2015 22:20 #3814

  • etlik
  • etlik аватар
  • Вне сайта
  • Диспетчер
  • Сообщений: 596
как это два канала не понятно, типа как моноблоки что ли ?
Так это и есть стерео только раздельное,это ещё лучше.
Стерео, это значит- Два
Моно - Один
Квадро - 4ре
Всё будет хорошо!
Администратор запретил публиковать записи.

Самодельные ламповые усилители (Hand Made). 02 Май 2015 22:24 #3816

  • scorpic
  • scorpic аватар
  • Вне сайта
  • Живу я здесь
  • Сообщений: 1090
Не-а
Там все мудрено...
Завтра фотки выложу...
Администратор запретил публиковать записи.

Самодельные ламповые усилители (Hand Made). 05 Май 2015 21:58 #3834

  • scorpic
  • scorpic аватар
  • Вне сайта
  • Живу я здесь
  • Сообщений: 1090
Разобрался :cry: входов два,выходов типа два,но они спарены,т.е. две колонки подключить можно но на них идет никак не стерео...
Администратор запретил публиковать записи.

Самодельные ламповые усилители (Hand Made). 05 Май 2015 23:04 #3835

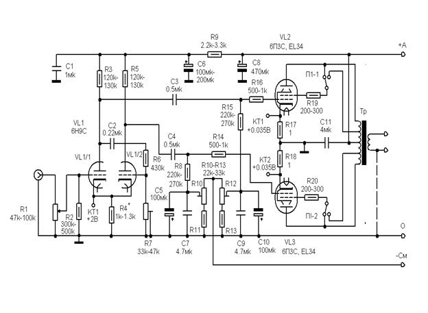
Олег... вот схема,гарантированного успеха. Делать или нет...дело ваше. Ее повторили сотни сподвижников.

manakov_.jpg


Это Манаков А.Её описание найти не сложно в различных источниках.
Рад помочь...!!!
Последнее редактирование: 05 Май 2015 23:05 от Добрый Дедушка.
Администратор запретил публиковать записи.

Самодельные ламповые усилители (Hand Made). 05 Май 2015 23:09 #3836

  • scorpic
  • scorpic аватар
  • Вне сайта
  • Живу я здесь
  • Сообщений: 1090
Это один канал?
Администратор запретил публиковать записи.

Самодельные ламповые усилители (Hand Made). 05 Май 2015 23:22 #3837

Да, один канал. Двухтакт. Динамический диапазон отыграет, на ура!
Рад помочь...!!!
Администратор запретил публиковать записи.

Дни рождения

etlik 1 день (57)
Время создания страницы: 0.419 секунд
Белорусский рейтинг MyMinsk.com Каталог TUT.BY Каталог белорусских сайтов Счетчик посещений сайта Яндекс.Метрика